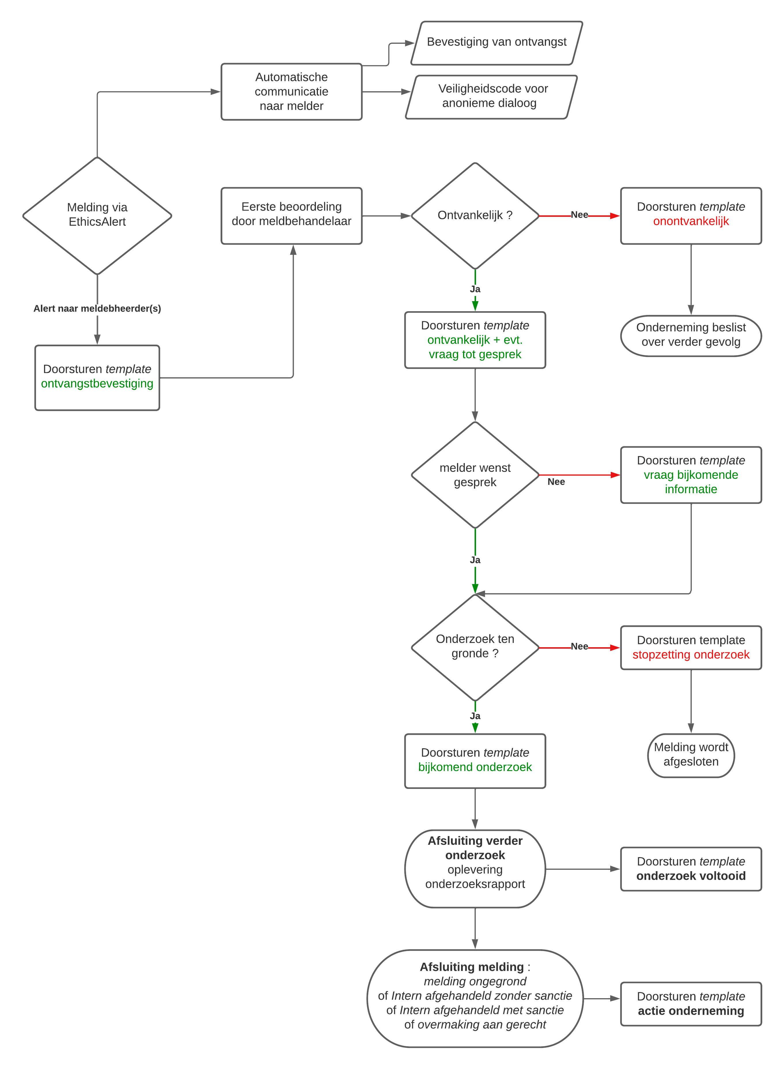
Communicatieflow
Het onderstaande schema geeft een overzicht van het process en de bijhorende communicatie die kan plaatsvinden na een melding. De volgende pagina's bieden communicatievoorbeelden die afhankelijk van de situatie gebruikt kunnen worden.
